
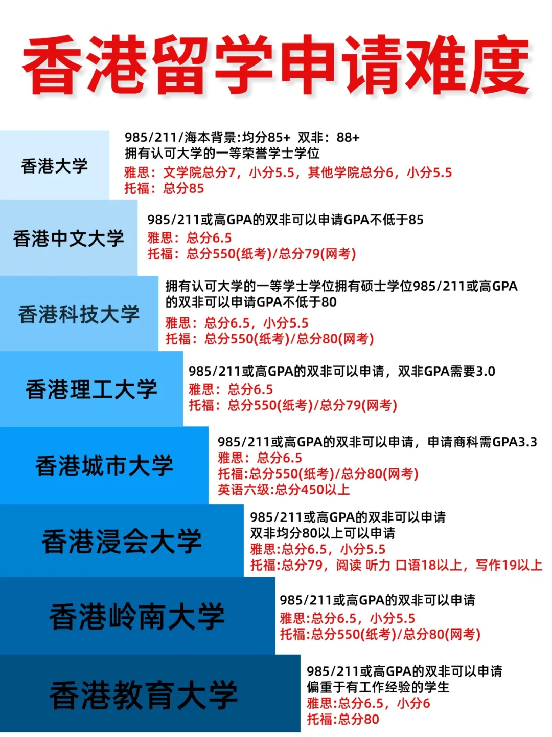
港硕申请指南:双非低预算如何择校?
想申请香港硕士留学怎么根据申请难度和费用合理择校?直接看图哦!
香港硕士留学费用:
香港大学:约18.2万港币
香港中文大学/科技大学:约17-18万港币
香港理工大学/城市大学:约14-16万港币
浸会大学/教育大学/岭南大学:约12-14万港币
需要注意的是,不同专业的申请难度和学费标准存在显著差异
以商科为例:港大、港中文、港科技需要50-70万港币,港理工、浸会、教育、岭南就便宜一些30-45万港币
申请建议:
专业选择:同一院校内,商科、医学等热门专业的学费和录取难度明显高于其他学科
费用说明:上述学费标准适用于国际学生,本地生享受优惠学费(4-6万港元/年)
经济支持:各校设有入学奖学金(依据高考或学术成绩评定),但名额有限
生活支出:预计每年需要5-8万港元,其中住宿费用占比较大
申请准备:提前查阅目标院校官网确认具体费用标准准备好语言成绩证明积累相关实习经历以增强竞争力
免责声明:本站所提供的内容均来源于网友提供或网络搜集,由本站编辑整理,仅供个人研究、交流学习使用,不涉及商业盈利目的。如涉及版权问题,请联系本站管理员予以更改或删除。
关注公众号
小程序
1、本网站数据来源于网友提供或网络搜集由本站编辑整理,如涉及版权问题,请联系【在线客服】予以更改或删除。
2、如有任何疑问,可发送邮件至:eglobaledu@163.com,或联系【在线客服】
3、商务客服电话:010-8251-8309。